SOP Pembelajaran Tatap Muka Terbatas, Di Masa Pandemi Covid-19 - POJOK IPA -->

Pages

SOP Pembelajaran Tatap Muka Terbatas, Di Masa Pandemi Covid-19

 

STANDAR OPERASIONAL PROSEDUR (SOP)

PEMBELAJARAN TATAP MUKA TERBATAS

DI MASA PANDEMI COVID-19

SMP NEGERI 1 PURWODADI

TAHUN PELAJARAN 2021/2022

 

Menimbang:    1.  Bahwa untuk meningkatkan pemahaman materi pelajaran pada peserta didik, perlu diadakan  pembelajaran tatap muka terbatas selama pandemi covid-19 dengan tidak melanggar peraturan pemerintah;

                          2. Bahwa peserta didik kelas 7 perlu beradabtasi dengan lingkungan sekolah dan pendidik untuk menimba ilmu secara optimal dimasa pandemi covid-19 sesuai harapan orag tua dengan tidak abai terhadap peraturan pemerintah;

                          3.  Bahwa pelaksanaan AKM yang akan dilaksanakan di bulan Oktober 2021 untuk peserta didik kelas 8 perlu dikondisikan sedemikian sehingga agar hasil maksimal didapat dengan tidak melanggar peraturan pemerintah selama masa pandemi covid-19;

                          4.  Bahwa peserta didik kelas 9 perlu perlakuan khusus dalam pembelajaran agar optimalisasi hasil didapat dengan tidak melanggar peraturan pemerintah selama masa pandemi covid-19;

                          5.  Bahwa pembelajaran secara Daring (online) perlu diback-up pembelajaran tatap muka supaya memperoleh hasil yang maksimal;

                          6.  Bahwa harapan dari orang tua peserta didik menghendaki diadakan PTM Terbatas untuk memotivasi belajar peserta didik selama covid-19 serta tidak melanggar peraturan pemerintah yang berlaku.

 

Mengingat:       1.  Inmendagri Nomor 30 Tahun 2021Tentang PPKM Level 4, Level 3 dan  Level 2 Covid-19 di wilayah Jawa dan Bali

                          2. Inmendagri Nomor 32 Tahun 2021 Tentang Pemberlakuan Pembatasan Kegiatan Masyarakat  Level 3, Level 2 dan Level 1 Serta Mengoptimalkan Posko Penanganan Covid-19 Di Tingkat Desa dan Kelurahan Untuk Pengendalian Penyebaran Covid-19

                        3.  Keputusan Bersama Empat Menteri Pendidikan dan Kebudayaan, Menteri Agama, Menteri Kesehatan dan Menteri Dalam Negeri Nomor03/ KB/ 2021; Nomor 384 Tahun 2021; Nomor HK.01.08/ Menkes/ 4242/ 2021; Nomor 440.717/ 2021 Tentang Panduan Penyelenggaraan Pembelajara di Masa Pandemi Covid-19

                        4.  Permendikbud Nomor 17 Tahun 2021 Tentang AKM

                        5.  Inbup Nomor 4 Tahun 2021 Tentang PPKM Level 3 Covid-19 di Kabupaten Grobogan.

                        6.  Surat Edaran Dinas Pendidikan Kabupaen Grobogan Tentang Ralat Surat Pelaksanaan PTM Terbatas

 

MEMUTUSKAN:

Menetapkan:   1. Menjadikan sekolah sebagai tempat PTM Terbatas selama pandemi covid-19 dengan tidak melanggar peraturan pemerintah yang berlaku;

                          2.  PTM Terbatas selama pandemi Covid-19 hanya diperuntukkan bagi peserta didik yang mendapat izin orang tua;

                          3.  PTM Terbatas selama pandemi Covid-19 secara terbatas ini diberikan maksimal seminggu dua kali bagi peserta didik dengan rentang waktu 3 x 45 menit untuk tiga mata pelajaran yang dibutuhkan;

                          4.  PTM Terbatas selama pandemi Covid-19  berlaku sampai PPKM Level-2 dan diizinkan oleh Pemerintah;

                          5.  PTM Terbatas selama pandemi Covid-19 menggunakan protokol kesehatan yang berlaku secara ketat;

                          6.  Satu ruang PTM Terbatas  yang sudah disterilkan maksimal hanya berlaku untuk satu pendidik, maksimal 16 peserta didik dan dipakai hanya satu kali pertemuan;

                         7.   Peserta didik yang melakukan PTM Terbatas di sekolah wajib mendapat izin, diantar dan dijemput oleh orang tua masing-masing sesuai waktu yang ditentukan;

                         8.   Peserta didik yang melakukan PTM Terbatas di sekolah wajib mengikuti protokol kesehatan sekaligus membawa masker cadangan, sanitizer dan bekal sendiri dari rumah;

                         9.   PTM Terbatas selama pandemi covid-19 secara terbatas ini melibatkan semua pendidik yang dibutuhkan oleh peserta didik;

                        10.  Bagi pesera didik yang akan mengikuti AKM memperoleh porsi khusus dalam PTM Terbatas antara peserta didik dan pendidik selama pandemi covid-19 ini;

                         

Purwodadi, 20 Agustus 2021

Kepala SMP Negeri 1 Purwodadi                                         

 

 

                                                                        Drs. H. Purnyomo, M.Pd

                                                                        NIP. 19671127 199512 1 002

 

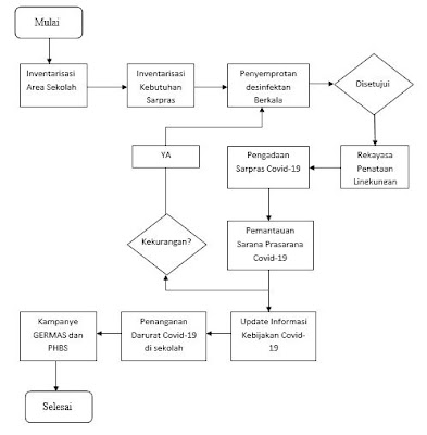
PROSEDUR PENCEGAHAN PENULARAN COVID-19

DI LINGKUNGAN SEKOLAH SMP NEGERI 1 PURWODADI

Pelaksanaan pencegahan dan penularan COVID-19 di lingkungan sekolah dilakukan oleh Tim

Gugus Covid-19 sekolah dengan melaksanakan kegiatan-kegiatan sebagai berikut :

1)      Menginventarisir seluruh area sekolah yang dianggap layak untuk difasilitasi sarana cuci tangan (sabun dan air mengalir) dan cairan pembersih tangan (hand sanitizer) berbasis alkohol.

2)      Menginventarisir kebutuhan sarana dan prasarana yang dibutuhkan dalam rangka kegiatan pencegahan penularan COVID-19 di lingkungan sekolah mengacu pada protokol kesehatan yang berlaku.

3)      Mengajukan proses pengadaan sarana dan prasarana pencegahan penularan COVID-19, seperti APD (Alat Pelindung Diri), face shield (pelindung wajah), cairan sabun cuci tangan, cairan pembersih tangan, dan lainnya yang diperlukan dalam kegiatannya.

4)      Pengaturan tempat duduk siswa/guru/tenaga kependidikan, pengaturan penggunaan jalur tangga, pengaturan saat rapat, dan lainnya.

5)      Melakukan proses pemasangan sarana cuci tangan dan cairan pembersih tangan pada area yang telah ditetapkan.

6)      Melakukan proses penyemprotan disinfektan diseluruh area sekolah pada rentang waktu yang ditentukan minimal sehari satu kali.

7)      Selalu memantau keberfungsian dan ketersediaan sarana cuci tangan (sabun dan air mengalir) dan cairan pembersih tangan di seluruh area sekolah.

8)      Senantiasa memantau dan memperbaharui perkembangan informasi tentang COVID-19 dan kebijakan daerah.

9)      Mengambil tindakan penanganan COVID-19 sesuai protokol penanganan yang berlaku, jika terjadi kondisi darurat terkait adanya warga sekolah yang terindikasi gejala COVID-19 di lingkungan sekolah.

10)  Senantiasa mengkampanyekan Gerakan Masyarakat Hidup Sehat (GERMAS) melalui pola hidup sehat dan Perilaku Hidup Bersih Dan Sehat (PHBS) di sekolah.


TIM GUGUS COVID-19

SMP NEGERI 1 PURWODADI

NO

NAMA

JABATAN

TUGAS

1

Drs. H. Purnyomo, M.Pd

Kepala Sekolah

Penanggungjawab

2

Mujiyono, S.Pd.Fis.

WKS 1

·         Mengkondisikan Lingkungan sekolah

·         Membagi tugas guru dan karyawan sesuai dengan tugasnya

·         Selalu memantau keadaan sekolah dan menindaklanjutinya termasuk melakukan penyemprotan kelas dan lingkungan sekolah

3

Suwadi, S.Pd.

WKS 2

·         Mengkondisikan pembelajaran

·         Pengaturan kelas pembelajaran

·         Membantu kelancaran mobilisasi siswa di lingkungan sekolah waktu masuk dan keluar sekolah.

·         Pengaturan jadwal pembelajaran.

·         Memantau guru selama kegiatan pembelajaran.

4

Asmadi, S.Pd

Kurikulum 1

5

Karim S.Pd.M.Pd.

Kurikulum 2

6

Hartono, S.Pd.

Sarpras 1

·         Mengkondisikan sarana dan prasarana

·         Mengatur tempat duduk siswa

·         Menentukan titik-titik yang harus di kasih tempat cuci tangan dan hand sanitizer

·         Penyemprotan ruang kelas

·         Melaporkan kebutuhan selama pembelajaran ke Kepsek.

7

Yosep Setyowasono, S. Pd

Sarpras 2

8

Mahoni Sujianti, S.Pd.

Humas

·         Pembuatan pengumuman atau hubungan dengan orang tua/wali siswa.

·         Pengelolaan perpustakaan

·         Pelayanan peminjaman buku perpustakaan.

·         Pelayanan pengembalian buku perpustakaan.

 

9

Ully Maharani Shakti, S.Pd.

Bendahara BOS

·         Perencanaan anggaran keterlaksanaan kegiatan

·         Pengadaan APD, sabun, handsanitizer, dll.

10

Eko Putriyana Sri Supriyanti, S.Pd.M.Pd.

Bendahara BOS

11

Trita Yuliati, S.Pd.

Bendahara Sekolah

12

Muhammad Qohhar, S.Pd

Kesiswaan 1

·         Mengatur dan memantau mobilisasi siswa selama pembelajaran

·         Mempersiapkan absen siswa

·         Mendata siswa yang mempunyai suhu diatas yang ditentukan.

13

Imam Suroso, S.Pd.

Kesiswaan 2

14

Wiknyo Wiryanto, S.Sos

Tata Usaha

·         Pembuatan pengumuman dan informasi ke orangtua/wali murid

·         Pelayanan administrasi sekolah.

·         Penyemprotan ruang TU, Lobi, Aula, kelas, dan kamar mandi.


DIAGRAM ALIR

PENCEGAHAN PENULARAN COVID-19

DILINGKUNGAN SMP NEGERI 1 PURWODADI


PENANGANAN MASUK LINGKUNGAN

SMP NEGERI 1 PURWODADI

  

1)      Seluruh warga dan tamu sekolah wajib menggunakan masker sejak perjalanan dari/ke rumah, dan selama berada di lingkungan sekolah.

1)      Seluruh warga dan tamu sekolah wajib melakukan skrining kesehatan di pos pemeriksaan melalui pengukuran suhu badan menggunakan thermometer oleh petugas berwenang.

2)      Larangan masuk ke lingkungan sekolah bagi seluruh warga sekolah maupun tamu sekolah jika memiliki gejala demam/nyeri tenggorokan/batuk/pilek/sesak nafas.

3)      Bagi para pendidik maupun siswa yang memiliki latar belakang penyakit yang rentan imun/usia di atas 50 tahun dapat mengajukan ijin melaksanakan pembelajaran secara daring.

4)      Seluruh siswa, guru, dan tenaga kependidikan dengan suhu badan normal di bawah 37,30C diperbolehkan masuk ke lingkungan sekolah.

5)      Siswa, guru, dan tenaga kependidikan dengan suhu badan di atas 37,30C  dipersilahkan pulang/tidak diperkenankan masuk ke lingkungan sekolah.

6)      Tamu sekolah dengan suhu badan normal di bawah 37,30C  dipersilahkan masuk lingkungan sekolah, kemudian diarahkan untuk wajib mengisi kuesioner kunjungan dan riwayat kesehatan singkat, kemudian dapat diarahkan ke lokasi tujuan kunjungan.

7)      Tamu sekolah dengan suhu badan diatas 37,30C tidak diperkenankan masuk lingkungan sekolah.

8)      Setelah berada di lingkungan sekolah, seluruh warga sekolah wajib mematuhi protocol pencegahan penularan COVID-19 yang ditetapkan oleh sekolah, seperti selalu menggunakan masker, pengaturan physical distancing (jaga jarak), dan lainnya.

1)      Dikarenakan layanan kantin sekolah ditutup, maka seluruh siswa wajib membawa bekal makanan dan minuman dari rumah masing-masing.

2)      Pada kondisi tertentu jika terjadi hal-hal terkait pencegahan penularan COVID-19 maka wajib melaporkannya kepada tim gugus COVID-19 sekolah.



PELAKSANAAN PEMBELAJARAN TATAP MUKA TERBATAS

                                                   DI SMP NEGERI 1 PURWODADI

Sebelum Pembelajaran

1)      Siswa, Guru, dan Karyawan, wajib diukur suhu tubuhnya di gerbang masuk sekolah (jika didapati siswa, Guru, dan Karyawan, suhunya melebihi 37,3 0C dimohon tidak masuk sekolah);

2)      Siswa, Guru, dan Karyawan memakai masker;

3)      Siswa tidak perlu cium tangan Guru cukup ucapkan salam;

4)      Sebelum masuk kelas cuci tangan menggunakan sabun / hand Sanitizer yang telah disediakan;

5)      Siswa menempati tempat duduk di kelas di atur 1 (satu) kursi untuk 1 (satu) orang/menjaga jarak duduk antar siswa minimal 1,5 meter;

6)      Memulai pembelajaran dengan Do’a di bawah bimbingan Guru;

7)      Melaksanakan presensi dan menanyakan kondisi kesehatan siswa;

8)      Jika terdapat siswa yang kurang/tidak sehat lebih baik dipulangkan dan dicatat.

 

Selama  Pembelajaran

Pendidik selalu mengingatkan perlunya melaksanakan protokol kesehatan dalam kegiatan pembelajaran;

1)      Selama Pembelajaran Pendidik tidak terlalu banyak bergerak/mobilitasnya di batasi dan memakai Face Shield;

2)      Kegiatan pembelajaran di upayakan tidak berkerumun;

3)      Durasi jam pembelajaran di sekolah hanya 3 jam;

4)      Durasi jam pelajaran di sekolah hanya 45 menit;

5)      Pembelajaran dilaksanakan maksimal 16 siswa perkelas;

6)      Pembelajaran dilaksanakan dengan tehnik setiap kelas dibagi 2 shift;

7)      Shift pertama dimulai pukul 07.15 s.d. 09.00 WIB, dan shift kedua dimulai pukul 09.30 s.d. 11.45 WIB

8)      Kegiatan pembelajaran di upayakan untuk mengaktifkan siswa secara mandiri;

9)      Selama pembelajaran antar Pendidik dan siswa, antara siswa dan siswa selalu menjaga jarak sesuai protokol kesehatan;

9)      Sebelum dan sesudah menggunakan alat dalam pembelajaran senantiasa dibersihkan dengan handsanitizer/cuci tangan dengan sabun;

10)  Selama pembelajaran Pendidik selalu memantau kondisi kesehatan siswanya dan diri sendiri;

11)  Pendidik selalu mengingatkan Siswa bahwa pembelajaran akan ditindaklanjuti dengan kegiatan pembelajaran on-line.

 

 

Sesudah Pembelajaran

1)      Guru mengingatkan kembali pentingnya menjaga kesehatan sesuai protokol kesehatan;

2)      Siswa berdo’a dibimbing Guru;

3)      Mencuci tangan dengan sabun/handsanitizer;

4)      Mengucapkan salam / salam covid 19 tidak cium tangan;

5)      Diingatkan bagi siswa yang pulang pergi menggunakan angkutan umum untuk tetap menjaga protokol kesehatan covid 19.

DENAH TEMPAT DUDUK

PELAKSANAAN PEMBELAJARAN TATAP MUKA TERBATAS


 PELAYANAN TATA USAHA

DI SMP NEGERI 1 PURWODADI

 

1)      Petugas pelayanan administrasi tata usaha yang langsung berinteraksi dengan stakeholder (siswa/orang tua siswa) memakai APD diantaranya : masker, sarung tangan, dan face shield (pelindung wajah)

1)      Petugas pelayanan administrasi tata usaha sebelum memberikan pelayanan, terlebih dahulu melakukan penyemprotan disinfektan dilingkungan kerjanya, diantaranya : handel pintu, meja pelayanan, mouse, keyboard, komputer, ATK, tempat duduk petugas, dan kursi antrian.

2)      Petugas pelayanan keamanan/satpam selalu menjaga keadaan tempat kerjanya serta tidak membiarkan kerumunan di pintu gerbang masuk dan keluar.

3)      Petugas pelayanan administrasi tata usaha meminta pengunjung TU untuk mencuci tangan dengan sabun/hand sanitizer sebelum melakukan kegiatan pelayanan.

4)      Petugas pelayanan administrasi tata usaha melayani keperluan pengunjung sesuai dengan keperluan yang dibutuhkan.

Setelah selesai melayani keperluan pengunjung TU, pada interval waktu 4 jam sekali petugas layanan TU melakukan penyemprotan disinfektan kembali di area sekitar lingkungan kerjanya.


PELAYANAN PERPUSTAKAAN

BINA PRESTASI

SMP NEGERI 1 PURWODADI

 

1)      Petugas layanan perpusatkaan menggunakan masker, sarung tangan dan pelindung wajah.

2)      Setiap pengunjung wajib menggunakan masker dan melepaskan alas kaki.

3)      Pengunjung perpustakaan diarahkan mengisi buku tamu pada komputer visitor yang telah disediakan.

4)      Pengunjung diarahkan untuk mencuci tangan dengan sabun atau menggunakan hand sanitizer sebelum dilayani.

5)      Bagi pengunjung yang membaca di tempat, setelah membaca buku diletakkan di tempat yang telah disediakan, setelah itu membersihkan tangan dengan hand sanitizer atau sabun kembali.

6)      Bagi pengunjung yang meminjam buku dipersilahkan untuk menghubungi petugas pelayanan perpustakaan.

7)      Bagi pengunjung yang akan mengembalikan buku yang telah dipinjam silahkan lakukan pengembalian buku dengan melakukan scan pada alat yang telah disediakan.

8)      Melakukan penyemprotan desinfektan di sekitar area perpustakaan yang sering dijamah pengunjung secara berkala pada interval waktu 4 jam sekali.

 

 

 

 

 

 

 

 

 

 

 

 

 

 

 

 

 

 

 


0 Response to "SOP Pembelajaran Tatap Muka Terbatas, Di Masa Pandemi Covid-19"

Post a Comment

Iklan Atas

Iklan Tengah Artikel 1

Iklan Tengah Artikel 2

Iklan Bawah Artikel